角色管理
创建角色
CREATE ROLE 语句用于创建新角色,并为角色设置一个或多个选项,例如创建角色、设置登录密码等。每条语句只支持创建一个角色。默认情况下,新角色不支持创建角色和登录 KaiwuDB。三权分立模式下,新创建的角色属于普通用户角色。
说明
目前,KaiwuDB 不支持启用或禁用以下内置角色。
- 非三权分立模式:
admin、root角色 - 三权分立模式:
sysadmin、sysroot、secadmin、secroot、auditadmin、auditroot角色
所需权限
- 非三权分立模式下,用户具备创建角色(
CREATEROLE)的权限或者是admin角色的成员。默认情况下,root用户属于admin角色。 - 三权分立模式下,用户是拥有创建角色(
CREATEROLE)权限的sysadmin角色的成员或者普通用户。默认情况下,sysroot用户属于sysadmin角色。
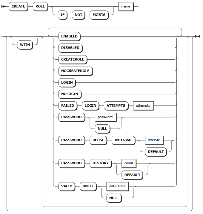
语法格式

参数说明
| 参数 | 说明 |
|---|---|
IF NOT EXISTS | 可选关键字。当使用 IF NOT EXISTS 关键字时,如果目标角色不存在,系统创建目标角色。如果目标角色存在,系统创建角色失败,但不会报错。当未使用 IF NOT EXISTS 关键字时,如果目标角色不存在,系统创建角色。如果目标角色存在,系统报错,提示目标角色已存在。 |
name | 待创建的角色名。角色名不区分大小写,必须以字母或下划线(_)开头,只支持字母,数字或下划线(_),长度为 1 - 63 个字符。 |
ENABLED | 启用角色的权限,包括角色本身的权限以及该角色继承上级角色的权限。默认情况下,创建角色时设置该选项。 |
DISABLED | 禁用角色的权限,包括角色本身的权限以及该角色继承上级角色的权限。该角色的直接或间接成员无法继承其权限。被禁用的角色,无法登录 KaiwuDB。如果已登录 KaiwuDB 的角色被禁用,系统保持该角色的登录状态,但禁用其所有权限。默认情况下,创建角色时不设置该选项。 |
CREATEROLE | 创建角色。设置该选项的角色可以创建、修改、删除其他用户或角色。默认情况下,创建角色时不设置该选项。 |
NOCREATEROLE | 创建角色时的默认选项,表示禁止创建角色。 |
LOGIN | 创建角色时的默认选项,表示角色可以登录 KaiwuDB 服务器。 |
NOLOGIN | 禁止登录 KaiwuDB 服务器。默认情况下,创建角色时不设置该选项。 |
FAILED LOGIN ATTEMPTS | 设置角色最大连续登录失败尝试次数。最大连续登录失败尝试次数必须为正整数,并使用单引号(')括起来。默认为 5 次。默认情况下,创建角色时不设置该选项。 |
ACCOUNT UNLOCK | 解除角色的锁定状态。默认情况下,创建角色时不设置该选项。 |
PASSWORD <password> | 设置角色密码,也支持使用 NULL 值。设置该选项的角色可以使用密码安全访问节点。密码必须采用字符串的形式,并使用单引号(')将密码括起来。KaiwuDB 数据库支持配置密码复杂度策略。有关详细信息,参见密码复杂度策略。默认情况下,创建角色时不设置该选项。 |
PASSWORD REUSE INTERVAL <interval> | 设置角色密码重用的时间间隔限制,角色不能重复使用指定时间内用过的密码。目前仅支持按天设置,例如 PASSWORD REUSE INTERVAL 30 DAY 表示角色不能使用过去 30 天内用过的密码。设置为 DEFAULT 或 0 可移除时间间隔限制。 |
PASSWORD HISTORY <count> | 设置角色密码重用的历史次数限制,角色不能重复使用最近 n 次的历史密码。例如设置为 5 时,不能使用最近 5 次的历史密码。设置为 DEFAULT 或 0 可移除历史次数限制。 |
VALID UNTIL <date_time> | 设置密码有效期,也支持使用 NULL 值。支持 timestamp 格式。到达指定日期或时间后,密码失效。设置时需使用单引号(')将密码有效期括起来。在登录 KaiwuDB 数据库时,用户可以在终端上查看该角色的密码到期时间。有关如何查看密码有效期的详细信息,参见查看密码有效期。默认情况下,创建角色时不设置该选项。 |
语法示例
创建默认角色。
以下示例创建
role1角色。默认情况下,该角色无法创建角色,也无法登录 KaiwuDB 服务器。-- 1. 创建 role1 角色。 CREATE ROLE role1; CREATE ROLE -- 2. 查看角色的权限。 SHOW ROLES; username | options | member_of -----------+------------------------------------------------+------------ admin | CREATEROLE | {} role1 | NOLOGIN | {} root | CREATEROLE | {admin} (3 rows)创建角色,并为该角色设置创建角色选项。
以下示例创建
role2角色,并赋予该角色创建角色的权限。-- 1. 创建 role2 角色。 CREATE ROLE role2 WITH CREATEROLE; CREATE ROLE -- 2. 查看角色的权限。 SHOW ROLES; username | options | member_of -----------+------------------------------------------------+------------ admin | CREATEROLE | {} role1 | NOLOGIN | {} role2 | CREATEROLE, NOLOGIN | {} root | CREATEROLE | {admin} (4 rows)创建角色,并为该角色设置登录选项。
以下示例创建
role3角色,并允许该角色登录 KaiwuDB 服务器。-- 1. 创建 role3 角色。 CREATE ROLE role3 WITH LOGIN; CREATE ROLE -- 2. 查看角色的权限。 SHOW ROLES; username | options | member_of -----------+------------------------------------------------+------------ admin | CREATEROLE | {} role1 | NOLOGIN | {} role2 | CREATEROLE, NOLOGIN | {} role3 | | {} root | CREATEROLE | {admin} (5 rows)创建角色,并为该角色设置密码和密码有效期。
以下示例创建
role4角色,并为该角色设置登录 KaiwuDB 服务器的密码和密码有效期。-- 1. 创建 role4 角色。 CREATE ROLE role4 WITH PASSWORD '11aa!!AA' VALID UNTIL '2024-01-01'; CREATE ROLE -- 2. 查看角色的权限。 SHOW ROLES; username | options | member_of -----------+------------------------------------------------+------------ admin | CREATEROLE | {} role1 | NOLOGIN | {} role2 | CREATEROLE, NOLOGIN | {} role3 | | {} role4 | NOLOGIN, VALID UNTIL=2024-01-01 00:00:00+00:00 | {} root | CREATEROLE | {admin} (6 rows)创建角色,并为该角色设置最大连续登录失败尝试次数。
以下示例创建
role5用户,并为该角色设置最大连续登录失败尝试次数为 10 次。CREATE ROLE role5 WITH PASSWORD '22aa!!BB' FAILED LOGIN ATTEMPTS '10'; CREATE ROLE
查看角色
SHOW USERS 和 SHOW ROLES 语句均用于查看已创建的角色。
语法格式
所需权限
用户具备 system.users 和 system.role_members 表的 SELECT 权限。
参数说明
无
语法示例
以下示例查看已创建的角色。
SHOW ROLES;
执行成功后,控制台输出以下信息:
username | options | member_of
-----------+------------------------------------------------+------------
admin | CREATEROLE | {}
role1 | NOLOGIN | {}
role2 | CREATEROLE, NOLOGIN | {}
role3 | | {}
role4 | NOLOGIN, VALID UNTIL=2024-01-01 00:00:00+00:00 | {}
root | CREATEROLE | {admin}
(6 rows)
修改角色
ALTER ROLE 语句用于更改角色的一个或多个选项,例如创建角色、设置登录密码等。每条语句只支持更改一个角色。
说明
目前,KaiwuDB 不支持启用或禁用以下内置角色。
- 非三权分立模式:
admin、root角色 - 三权分立模式:
sysadmin、sysroot、secadmin、secroot、auditadmin、auditroot角色
所需权限
- 非三权分立模式下,用户具备创建角色(
CREATEROLE)的权限或者是admin角色的成员。默认情况下,root用户属于admin角色。 - 三权分立模式下,用户是拥有创建角色(
CREATEROLE)权限的sysadmin角色的成员或者普通用户。默认情况下,sysroot用户属于sysadmin角色。
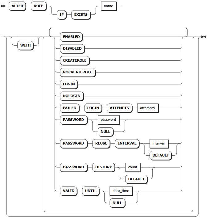
语法格式

参数说明
| 参数 | 说明 |
|---|---|
IF EXISTS | 可选关键字。当使用 IF EXISTS 关键字时,如果目标角色存在,系统修改目标角色。如果目标角色不存在,系统修改角色失败,但不会报错。当未使用 IF EXISTS 关键字时,如果目标角色存在,系统修改角色。如果目标角色不存在,系统报错,提示目标角色不存在。 |
name | 待修改的角色名。角色名不区分大小写,必须以字母或下划线(_)开头,只支持字母,数字或下划线(_),长度为 1 - 63 个字符。 |
ENABLED | 启用角色的权限,包括角色本身的权限以及该角色继承上级角色的权限。默认情况下,创建角色时设置该选项。 |
DISABLED | 禁用角色的权限,包括角色本身的权限以及该角色继承上级角色的权限。该角色的直接或间接成员无法继承其权限。被禁用的角色,无法登录 KaiwuDB。如果已登录 KaiwuDB 的角色被禁用,系统保持该角色的登录状态,但禁用其所有权限。默认情况下,创建角色时不设置该选项。 |
CREATEROLE | 创建角色。设置该选项的角色可以创建、修改、删除其他用户或角色。默认情况下,创建角色时不设置该选项。 |
NOCREATEROLE | 创建角色时的默认选项,表示禁止创建角色。 |
LOGIN | 创建角色时的默认选项,表示角色可以登录 KaiwuDB 服务器。 |
NOLOGIN | 禁止登录 KaiwuDB 服务器。默认情况下,创建角色时不设置该选项。 |
FAILED LOGIN ATTEMPTS | 设置角色最大连续登录失败尝试次数。最大连续登录失败尝试次数必须为正整数,并使用单引号(')括起来。默认为 5 次。默认情况下,创建角色时不设置该选项。 |
ACCOUNT UNLOCK | 解除角色的锁定状态。默认情况下,创建角色时不设置该选项。 |
PASSWORD <password> | 设置角色密码,也支持使用 NULL 值。设置该选项的角色可以使用密码安全访问节点。密码必须采用字符串的形式,并使用单引号(')将密码括起来。KaiwuDB 数据库支持配置密码复杂度策略。有关详细信息,参见密码复杂度策略。默认情况下,创建角色时不设置该选项。 |
PASSWORD REUSE INTERVAL <interval> | 设置角色密码重用的时间间隔限制,角色不能重复使用指定时间内用过的密码。目前仅支持按天设置,例如 PASSWORD REUSE INTERVAL 30 DAY 表示角色不能使用过去 30 天内用过的密码。设置为 DEFAULT 或 0 可移除时间间隔限制。 |
PASSWORD HISTORY <count> | 设置角色密码重用的历史次数限制,角色不能重复使用最近 n 次的历史密码。例如设置为 5 时,不能使用最近 5 次的历史密码。设置为 DEFAULT 或 0 可移除历史次数限制。 |
VALID UNTIL <date_time> | 设置密码有效期,也支持使用 NULL 值。支持 timestamp 格式。到达指定日期或时间后,密码失效。设置时需使用单引号(')将密码有效期括起来。在登录 KaiwuDB 数据库时,用户可以在终端上查看该角色的密码到期时间。有关如何查看密码有效期的详细信息,参见查看密码有效期。默认情况下,创建角色时不设置该选项。 |
语法示例
修改角色,并赋予该角色创建角色的权限。
以下示例修改
role1角色,并赋予该角色创建角色的权限。-- 1. 查看角色的权限。 SHOW ROLES; username | options | member_of -----------+------------------------------------------------+------------ admin | CREATEROLE | {} role1 | NOLOGIN | {} role2 | CREATEROLE, NOLOGIN | {} role3 | | {} role4 | NOLOGIN, VALID UNTIL=2024-01-01 00:00:00+00:00 | {} root | CREATEROLE | {admin} (6 rows) -- 2. 修改 role1 角色,并赋予该角色创建角色的权限。 ALTER ROLE role1 WITH CREATEROLE; ALTER ROLE -- 3. 查看角色的权限。 SHOW ROLES; username | options | member_of -----------+------------------------------------------------+------------ admin | CREATEROLE | {} role1 | CREATEROLE, NOLOGIN | {} role2 | CREATEROLE, NOLOGIN | {} role3 | | {} role4 | NOLOGIN, VALID UNTIL=2024-01-01 00:00:00+00:00 | {} root | CREATEROLE | {admin} (6 rows)修改角色的密码和密码有效期。
以下示例修改
role4角色的用户密码和密码的有效期。-- 1. 修改 role4 角色。 ALTER ROLE role4 WITH PASSWORD 'pas2doc' VALID UNTIL '2025-12-31'; ALTER ROLE -- 2. 查看角色的权限。 SHOW ROLES; username | options | member_of -----------+------------------------------------------------+------------ admin | CREATEROLE | {} role1 | CREATEROLE, NOLOGIN | {} role2 | CREATEROLE, NOLOGIN | {} role3 | | {} role4 | NOLOGIN, VALID UNTIL=2025-12-31 00:00:00+00:00 | {} root | CREATEROLE | {admin} (6 rows)解锁角色的锁定状态。
以下示例解锁
role5角色的锁定状态。ALTER ROLE role5 WITH ACCOUNT UNLOCK;创建角色,并启用该角色的权限。
以下示例创建
role6用户,并启用该用户的权限。CREATE ROLE role6 WITH ENABLED; CREATE ROLE
为角色添加成员
GRANT 语句用于为角色添加成员。成员继承角色的所有权限。如需为管理员角色添加成员,用户必须是具有 WITH ADMIN OPTION 权限的管理员角色。
说明
如果用户权限未能及时更新,可以删除该用户后再创建非同名用户,重新授予权限。
所需权限
- 非三权分立模式下,用户是角色的管理员或者
admin角色的成员。默认情况下,root用户属于admin角色。 - 三权分立模式下,用户是角色的管理员、
secadmin角色的成员、sysadmin角色的成员或者是拥有 GRANT 权限的普通用户。默认情况下,secroot用户属于secadmin角色,sysroot用户属于sysadmin角色。
语法格式

参数说明
| 参数 | 说明 |
|---|---|
role_name | 角色名称。支持一次为多个角色添加同一个成员,角色名称之间使用逗号(,)隔开。 |
user_name | 待添加的成员的名称,成员可以是用户或角色。支持一次为角色添加多个成员,成员名称之间使用逗号(,)隔开。 |
WITH ADMIN OPTION | 将成员指定为角色的管理员。角色的管理员有权授予或撤销角色的成员资格。 非三权分立模式下,获得管理员权限的成员可以授予或撤销指定角色的成员资格。 三权分立模式下, - 具有 WITH ADMIN OPTION 权限的系统管理员用户可以将一个没有业务权限的普通用户加入系统管理员角色作为其成员。系统管理员可以对系统管理员角色成员授予或撤回没有业务权限的普通用户角色或对任意普通用户角色赋予或撤回任意普通用户角色。- 具有 WITH ADMIN OPTION 权限的安全管理员用户可以将一个没有业务权限的普通用户加入安全管理员角色或审计管理员角色作为其成员。安全管理员可以对安全管理员角色成员、审计管理员角色成员授予或撤回没有业务权限的普通用户角色。- 具有 WITH ADMIN OPTION 权限的普通用户可以将一个没有业务权限的普通用户加入普通角色作为其成员。 |
语法示例
为角色添加成员。默认情况下,新添加的成员没有角色管理员权限。
以下示例为
role1角色添加成员user1。-- 1. 为 role1 角色添加成员 user1。 GRANT role1 TO user1; GRANT -- 2. 查看 role1 角色的成员。 SHOW GRANTS ON ROLE role1; role_name | member | is_admin ------------+--------+----------- role1 | user1 | false (1 row)为角色添加角色管理员。
以下示例为
role1角色添加角色管理员user1。-- 1. 为 role1 角色添加角色管理员 user1。 GRANT role1 TO user1 WITH ADMIN OPTION; GRANT -- 2. 查看 role1 角色的成员。 SHOW GRANTS ON ROLE role1; role_name | member | is_admin ------------+--------+----------- role1 | user1 | true (1 row)
从角色中删除成员
REVOKE 语句用于将成员从角色中删除。
说明
- 非三权分立模式下,KaiwuDB 不支持将
root用户从admin角色中删除。 - 三权分立模式下,KaiwuDB 不支持将
sysroot、secroot、auditroot用户分别从sysadmin、secadmin、auditadmin角色中删除。
所需权限
- 非三权分立模式下,用户是角色的管理员或者
admin角色的成员。默认情况下,root用户属于admin角色。 - 三权分立模式下,用户是角色的管理员、
secadmin角色的成员、sysadmin角色的成员或者是拥有 REVOKE 权限的普通用户。默认情况下,secroot用户属于secadmin角色,sysroot用户属于sysadmin角色。
语法格式

参数说明
| 参数 | 说明 |
|---|---|
WITH ADMIN FOR | 可选关键字,如果设置该关键字,只撤销成员的角色管理员权限,但不删除其成员资格。如未设置该关键字,删除该角色成员。 |
role_name | 角色名称。支持一次从多个角色中删除同一个成员,角色名称之间使用逗号(,)隔开。 |
user_name | 从角色中待删除的成员的名称,成员可以是用户或角色。支持一次从角色删除多个成员,成员名称之间使用逗号(,)隔开。 |
语法示例
只撤销成员的角色管理员权限,不删除其成员资格。
以下示例撤销
role1角色的user1成员的角色管理员权限,但未删除其成员资格。-- 1. 查看 role1 角色的成员。 SHOW GRANTS ON ROLE role1; role_name|member|is_admin ---------+------+-------- role1 |role2 |false role1 |user1 |true (2 rows) -- 2. 撤销 role1 角色的 user1 成员的角色管理员权限,但未删除其成员资格。 REVOKE ADMIN OPTION FOR role1 FROM user1; REVOKE -- 3. 查看 role1 角色的成员。 SHOW GRANTS ON ROLE role1; role_name|member|is_admin ---------+------+-------- role1 |role2 |false role1 |user1 |false (2 rows)删除角色的成员。
以下示例删除
role1角色的user1成员。-- 1. 查看 role1 角色的成员。 SHOW GRANTS ON ROLE role1; role_name|member|is_admin ---------+------+-------- role1 |role2 |false role1 |user1 |false (2 rows) -- 2. 删除 role1 角色的 user1 成员。 REVOKE role1 FROM user1; REVOKE -- 3. 查看 role1 角色的成员。 SHOW GRANTS ON ROLE role1; role_name|member|is_admin ---------+------+-------- role1 |role2 |false (1 row)
删除角色
DROP ROLE 语句用于删除已创建的角色。每条语句支持删除一个或多个角色。
所需权限
- 非三权分立模式下,用户具备创建角色(
CREATEROLE)的权限或者是admin角色的成员。默认情况下,root用户属于admin角色。 - 三权分立模式下,用户是拥有创建角色(
CREATEROLE)权限的sysadmin角色的成员或者普通用户。默认情况下,sysroot用户属于sysadmin角色。
语法格式

参数说明
| 参数 | 说明 |
|---|---|
IF EXISTS | 可选关键字。当使用 IF EXISTS 关键字时,如果目标角色存在,系统删除目标角色。如果目标角色不存在,系统删除角色失败,但不会报错。当未使用 IF EXISTS 关键字时,如果目标角色存在,系统删除角色。如果目标角色不存在,系统报错,提示目标角色不存在。 |
name | 待删除的角色名称。支持一次删除多个角色,角色名称之间使用逗号(,)隔开。 |
语法示例
以下示例删除 role1 角色。
DROP ROLE role1;