用户管理
创建用户
CREATE USER 语句用于创建新用户,并为新用户设置一个或多个选项,例如创建角色、设置登录密码等。默认情况下,新用户具有登录选项。每条语句只支持创建一个用户。三权分立模式下,新创建的用户,如果被授予业务数据的权限,或者作为成员加入其他普通角色,或者作为角色添加其他普通用户作为其成员,则该用户为普通用户。
说明
目前,KaiwuDB 不支持启用或禁用以下内置角色。
- 非三权分立模式:
admin、root角色 - 三权分立模式:
sysadmin、sysroot、secadmin、secroot、auditadmin、auditroot角色
所需权限
- 非三权分立模式下,用户具备创建角色(
CREATEROLE)的权限或者是admin角色的成员。默认情况下,root用户属于admin角色。 - 三权分立模式下,用户是拥有创建角色(
CREATEROLE)权限的sysadmin角色的成员或者普通用户。默认情况下,sysroot用户属于sysadmin角色。
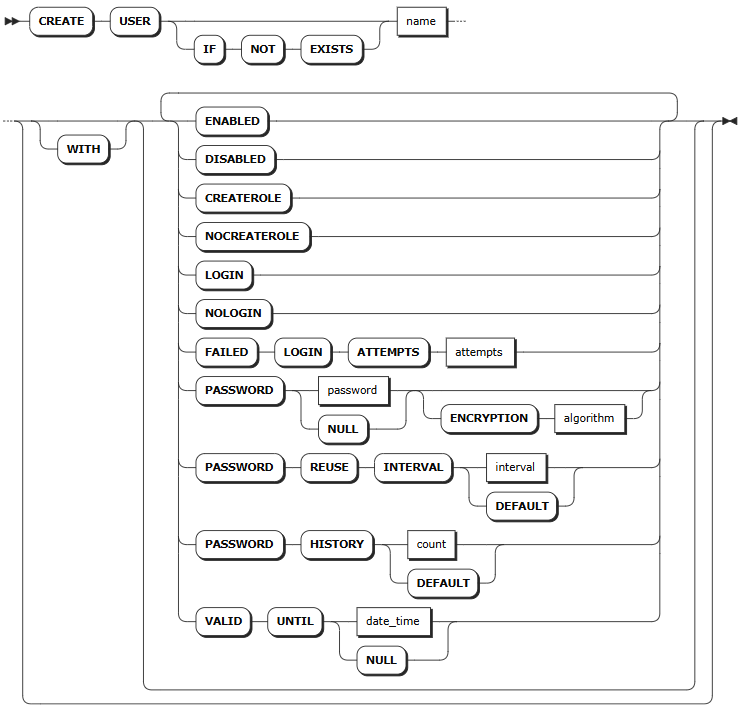
语法格式

参数说明
| 参数 | 说明 |
|---|---|
IF NOT EXISTS | 可选关键字。当使用 IF NOT EXISTS 关键字时,如果目标用户不存在,系统创建目标用户。如果目标用户存在,系统创建用户失败,但不会报错。当未使用 IF NOT EXISTS 关键字时,如果目标用户不存在,系统创建用户。如果目标用户存在,系统报错,提示目标用户已存在。 |
name | 待创建的用户名。用户名不区分大小写,必须以字母或下划线(_)开头,只支持字母,数字或下划线(_),长度为 1 - 63 个字符。 |
ENABLED | 启用用户的权限,包括用户本身的权限以及该用户继承上级角色的权限。默认情况下,创建用户时设置该选项。 |
DISABLED | 禁用用户的权限,包括用户本身的权限以及该用户继承上级角色的权限。该用户的直接或间接成员无法继承其权限。被禁用的用户,无法登录 KaiwuDB。如果已登录 KaiwuDB 的用户被禁用,系统保持该用户的登录状态,但禁用其所有权限。默认情况下,创建用户时不设置该选项。 |
CREATEROLE | 创建角色。设置该选项的用户可以创建、修改、删除其他用户或角色。默认情况下,创建用户时不设置该选项。 |
NOCREATEROLE | 创建用户时的默认选项,表示禁止创建角色。 |
LOGIN | 创建用户时的默认选项,表示用户可以登录 KaiwuDB 服务器。 |
NOLOGIN | 禁止登录 KaiwuDB 服务器。默认情况下,创建用户时不设置该选项。 |
FAILED LOGIN ATTEMPTS | 设置用户最大连续登录失败尝试次数。最大连续登录失败尝试次数必须为正整数,并使用单引号(')括起来。默认为 5 次。默认情况下,创建用户时不设置该选项。 |
ACCOUNT UNLOCK | 解除用户的锁定状态。默认情况下,创建用户时不设置该选项。 |
PASSWORD <password> | 设置用户密码,也支持使用 NULL 值。设置该选项的用户可以使用密码安全访问节点。密码必须采用字符串的形式,并使用单引号(')将密码括起来。KaiwuDB 数据库支持配置密码复杂度策略。有关详细信息,参见密码复杂度策略。默认情况下,创建用户时不设置该选项。 |
ENCRYPTION <algorithm> | 设置用户密码加密算法,支持 SM3、BCRYPT 和 PBKDF2,默认使用 BCRYPT。 - SM3:国产密码算法,符合国密标准,适用于合规要求场景 - BCRYPT:业界标准,专为密码哈希存储设计,安全性高但计算成本较高 - PBKDF2:通用性强,广泛用于密钥派生,但抗硬件攻击能力相对较弱 注意:使用此选项时必须同时指定用户密码。 |
PASSWORD REUSE INTERVAL <interval> | 设置用户密码重用的时间间隔限制,用户不能重复使用指定时间内用过的密码。目前仅支持按天设置,例如 PASSWORD REUSE INTERVAL 30 DAY 表示用户不能使用过去 30 天内用过的密码。设置为 DEFAULT 或 0 可移除时间间隔限制。 |
PASSWORD HISTORY <count> | 设置用户密码重用的历史次数限制,用户不能重复使用最近 n 次的历史密码。例如设置为 5 时,用户不能使用最近 5 次的历史密码。设置为 DEFAULT 或 0 可移除历史次数限制。 |
VALID UNTIL <date_time> | 设置密码有效期,也支持使用 NULL 值。设置的时间支持 timestamp 格式,也支持精确到纳秒级别。如果设置的为某一天,默认为 0 时 0 分 0 秒。到达指定日期或时间后,密码失效。设置时需使用单引号(')将密码有效期括起来。在登录 KaiwuDB 数据库时,用户可以在终端上查看该用户的密码到期时间。有关如何查看密码有效期的详细信息,参见查看密码有效期。默认情况下,创建用户时不设置该选项。 |
语法示例
创建用户。
以下示例创建
user1用户。默认情况下,该用户无法创建角色,但可以登录 KaiwuDB 服务器。CREATE USER user1; CREATE USER创建用户,并赋予该用户创建角色的权限。
以下示例创建
user2用户,并赋予该用户创建角色的权限。CREATE USER user2 WITH CREATEROLE; CREATE USER创建用户,并禁止该用户登录 KaiwuDB 服务器。
以下示例创建
user3用户,并禁止该用户登录 KaiwuDB 服务器。CREATE USER user3 WITH NOLOGIN; CREATE USER创建用户,并为该用户设置密码和密码有效期。
以下示例创建
user4用户,并为该用户设置登录 KaiwuDB 服务器的密码和密码有效期。CREATE USER user4 WITH PASSWORD '11aa!!AA' VALID UNTIL '2023-01-01 00:00:00+00:00'; CREATE USER创建用户,并为该用户设置最大连续登录失败尝试次数。
以下示例创建
user5用户,并为该用户设置最大连续登录失败尝试次数为 10 次。CREATE USER user5 WITH PASSWORD '22aa!!BB' FAILED LOGIN ATTEMPTS '10'; CREATE USER创建用户,并为该用户设置密码加密算法。
以下示例创建
user6用户,设置密码加密算法为 SM3。CREATE USER user6 WITH PASSWORD '22aa!!BB' ENCRYPTION SM3; CREATE USER创建用户,并为该用户设置密码重用的时间间隔限制。
以下示例创建
user7用户,设置密码,并限制密码重用的时间间隔为 90 天。CREATE USER user7 WITH PASSWORD '22aa!!BB' PASSWORD REUSE INTERVAL 90 DAY; CREATE USER创建用户,并启用该用户的权限。
以下示例创建
user7用户,并启用该用户的权限。CREATE USER user7 WITH ENABLED; CREATE USER
查看用户
SHOW USERS 或 SHOW ROLES 语句用于查询数据库的用户信息。
所需权限
用户具备 system.users 和 system.role_members 表的 SELECT 权限。
语法格式
参数说明
无
语法示例
SHOW USERS;
执行成功后,控制台输出以下信息:
username|options |member_of
--------+-------------------------------------+---------
admin |CREATEROLE |{}
root |CREATEROLE |{admin}
user1 |CREATEROLE |{}
user2 |CREATEROLE |{}
user3 |VALID UNTIL=2023-01-01 00:00:00+00:00|{}
修改用户
ALTER USER 语句用于为用户更改一个或多个选项,如更改登录密码等。每条语句只能修改一个用户。
说明
目前,KaiwuDB 不支持启用或禁用以下内置角色。
- 非三权分立模式:
admin、root角色 - 三权分立模式:
sysadmin、sysroot、secadmin、secroot、auditadmin、auditroot角色
所需权限
- 非三权分立模式下,用户具备创建角色(
CREATEROLE)的权限或者是admin角色的成员。默认情况下,root用户属于admin角色。 - 三权分立模式下,用户是拥有创建角色(
CREATEROLE)权限的sysadmin角色的成员或者普通用户。默认情况下,sysroot用户属于sysadmin角色。
语法格式

参数说明
| 参数 | 说明 |
|---|---|
IF EXISTS | 可选关键字。当使用 IF EXISTS 关键字时,如果目标用户存在,系统修改目标用户。如果目标用户不存在,系统修改用户失败,但不会报错。当未使用 IF EXISTS 关键字时,如果目标用户存在,系统修改用户。如果目标用户不存在,系统报错,提示目标用户不存在。 |
name | 待修改的用户名。用户名不区分大小写,必须以字母或下划线(_)开头,只支持字母,数字或下划线(_),长度为 1 - 63 个字符。 |
ENABLED | 启用用户的权限,包括用户本身的权限以及该用户继承上级角色的权限。默认情况下,创建用户时设置该选项。 |
DISABLED | 禁用用户的权限,包括用户本身的权限以及该用户继承上级角色的权限。该用户的直接或间接成员无法继承其权限。被禁用的用户,无法登录 KaiwuDB。如果已登录 KaiwuDB 的用户被禁用,系统保持该用户的登录状态,但禁用其所有权限。默认情况下,创建用户时不设置该选项。 |
CREATEROLE | 创建角色。设置该选项的用户可以创建、修改、删除其他用户或角色。默认情况下,创建用户时不设置该选项。 |
NOCREATEROLE | 创建用户时的默认选项,表示禁止创建角色。 |
LOGIN | 创建用户时的默认选项,表示用户可以登录 KaiwuDB 服务器。 |
NOLOGIN | 禁止登录 KaiwuDB 服务器。默认情况下,创建用户时不设置该选项。 |
FAILED LOGIN ATTEMPTS | 设置用户最大连续登录失败尝试次数。最大连续登录失败尝试次数必须为正整数,并使用单引号(')括起来。默认为 5 次。默认情况下,创建用户时不设置该选项。 |
ACCOUNT UNLOCK | 解除用户的锁定状态。默认情况下,创建用户时不设置该选项。 |
PASSWORD <password> | 设置用户密码,也支持使用 NULL 值。设置该选项的用户可以使用密码安全访问节点。密码必须采用字符串的形式,并使用单引号(')将密码括起来。KaiwuDB 数据库支持配置密码复杂度策略。有关详细信息,参见密码复杂度策略。默认情况下,创建用户时不设置该选项。 |
ENCRYPTION <algorithm> | 设置用户密码加密算法,支持 SM3、BCRYPT 和 PBKDF2,默认使用 BCRYPT。 - SM3:国产密码算法,符合国密标准,适用于合规要求场景 - BCRYPT:业界标准,专为密码哈希存储设计,安全性高但计算成本较高 - PBKDF2:通用性强,广泛用于密钥派生,但抗硬件攻击能力相对较弱 注意:使用此选项时必须同时指定用户密码。 |
PASSWORD REUSE INTERVAL <interval> | 设置用户密码重用的时间间隔限制,用户不能重复使用指定时间内用过的密码。目前仅支持按天设置,例如 PASSWORD REUSE INTERVAL 30 DAY 表示用户不能使用过去 30 天内用过的密码。设置为 DEFAULT 或 0 可移除时间间隔限制。 |
PASSWORD HISTORY <count> | 设置用户密码重用的历史次数限制,用户不能重复使用最近 n 次的历史密码。例如设置为 5 时,用户不能使用最近 5 次的历史密码。设置为 DEFAULT 或 0 可移除历史次数限制。 |
VALID UNTIL <date_time> | 设置密码有效期,也支持使用 NULL 值。设置的时间支持 timestamp 格式,也支持精确到纳秒级别。如果设置的为某一天,默认为 0 时 0 分 0 秒。到达指定日期或时间后,密码失效。设置时需使用单引号(')将密码有效期括起来。在登录 KaiwuDB 数据库时,用户可以在终端上查看该用户的密码到期时间。有关如何查看密码有效期的详细信息,参见查看密码有效期。默认情况下,创建用户时不设置该选项。 |
语法示例
修改用户,为用户设置
NOCREATEROLE选项。-- 1. 查看用户信息。 SHOW USERS; username | options | member_of -----------+---------------------------------------+------------ admin | CREATEROLE | {} root | CREATEROLE | {admin} user1 | | {} user2 | CREATEROLE | {} user3 | NOLOGIN | {} user4 | VALID UNTIL=2023-01-01 00:00:00+00:00 | {} (6 rows) -- 2. 修改用户选项。 ALTER USER user2 WITH NOCREATEROLE; ALTER USER -- 3. 查看修改结果。 SHOW USERS; username | options | member_of -----------+---------------------------------------+------------ admin | CREATEROLE | {} root | CREATEROLE | {admin} user1 | | {} user2 | | {} user3 | NOLOGIN | {} user4 | VALID UNTIL=2023-01-01 00:00:00+00:00 | {} (6 rows)修改用户的密码和密码有效期。
以下示例修改
user4用户的密码和密码有效期。-- 1. 修改 user4 用户的用户密码和密码有效期。 ALTER USER user4 WITH PASSWORD '11aa!!AA' VALID UNTIL '2023-01-01 00:00:00+00:00'; ALTER USER -- 2. 查看用户信息。 SHOW USERS; username | options | member_of -----------+------------------------------------------------+------------ admin | CREATEROLE | {} root | CREATEROLE | {admin} user1 | | {} user2 | | {} user3 | NOLOGIN, VALID UNTIL=2023-12-31 00:00:00+00:00 | {} user4 | VALID UNTIL=2023-01-01 00:00:00+00:00 | {} (6 rows)解锁用户的锁定状态。
以下示例解锁
user5用户的锁定状态。ALTER USER user5 WITH ACCOUNT UNLOCK;重置用户的密码重用时间间隔限制。
以下示例将
user7用户的密码重用时间间隔改为默认值,即无时间限制。ALTER USER user7 WITH PASSWORD REUSE INTERVAL DEFAULT;禁用用户的权限。
以下示例禁用
user7用户的权限。-- 1. root 用户登录,创建 user7. CREATE USER user7; -- 2. 创建表。 CREATE TABLE tb(id INT PRIMARY KEY, ts TIMESTAMP); CREATE TABLE tb1(id INT PRIMARY KEY, ts TIMESTAMP); CREATE TABLE tb2(id INT PRIMARY KEY, ts TIMESTAMP); -- 3. 授予用户和表的对应权限。 GRANT INSERT, SELECT ON tb to user7; GRANT INSERT, SELECT ON tb1 to user7; -- 4. user7 用户登录,查询数据。 SELECT * FROM tb; -- 执行成功 SELECT * FROM tb1; -- 执行成功 SELECT * FROM tb2; -- 报错,无权限 -- 5. root 用户登录,禁用 user7 权限。 ALTER USER user7 WITH DISABLED; -- 6. user7 用户登录,查询数据。 SELECT * FROM tb; -- 报错,user7 已经被禁用,无权限 SELECT * FROM tb1; -- 报错,user7 已经被禁用,无权限 SELECT * FROM tb2; -- 报错,user7 已经被禁用,无权限
删除用户
DROP USER 语句用于删除已创建的用户。每条语句支持删除多个用户。
所需权限
- 非三权分立模式下,用户具备创建角色(
CREATEROLE)的权限或者是admin角色的成员。默认情况下,root用户属于admin角色。 - 三权分立模式下,用户是拥有创建角色(
CREATEROLE)权限的sysadmin角色的成员或者普通用户。默认情况下,sysroot用户属于sysadmin角色。
语法格式

参数说明
| 参数 | 说明 |
|---|---|
IF EXISTS | 可选关键字。当使用 IF EXISTS 关键字时,如果目标用户存在,系统删除目标用户。如果目标用户不存在,系统删除用户失败,但不会报错。当未使用 IF EXISTS 关键字时,如果目标用户存在,系统删除用户。如果目标用户不存在,系统报错,提示目标用户不存在。 |
name | 待删除的用户名。支持一次删除多个用户名。 |
语法示例
以下示例删除 user1 用户。
DROP USER user1;